LC并联谐振电路三个端子分别接至晶体管的e,b,c上,满足相位平衡条件和振幅平衡条件,这样组成的振荡电路称为三点式振荡电路。三点式振荡电路主要分为电感三点式和电容三点式振荡电路。
LC振荡器的选频网络是LC谐振电路。它们的振荡频率都比较高,常见电路有3种。
图(a)是变压器反馈LC振荡电路。晶体管VT是共发射极放大器。变压器T的初级是起选频作用的LC谐振电路,变压器T的次级向放大器输入提供正反馈信号。
接通电源时,LC回路中出现微弱的瞬变电流,但是只有频率和回路谐振频率f0相同的电流才能在回路两端产生较高的电压,这个电压通过变压器初次级L1、L2的耦合又送回到晶体管V的基极。
从图(b)看到,只要接法没有错误,这个反馈信号电压是和输入信号电压相位相同的,也就是说,它是正反馈。因此电路的振荡迅速加强并最后稳定下来。
变压器反馈LC振荡电路的特点是:频率范围宽、容易起振,但频率稳定度不高。它的振荡频率是:f0=1/2πLC。常用于产生几十千赫到几十兆赫的正弦波信号。
图(a)是另一种常用的电感三点式振荡电路。图中电感L1、L2和电容C组成起选频作用的谐振电路。从L2上取出反馈电压加到晶体管VT的基极。
从图(b)看到,晶体管的输入电压和反馈电压是同相的,满足相位平衡条件的,因此电路能起振。由于晶体管的3个极是分别接在电感的3个点上的,因此被称为电感三点式振荡电路。
电感三点式振荡电路的特点是:频率范围宽、容易起振,但输出含有较多高次调波,波形较差。它的振荡频率是:f0=1/2πLC,其中L=L1+L2+2M。常用于产生几十兆赫以下的正弦波信号。
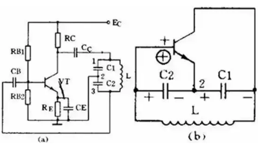
还有一种常用的振荡电路是电容三点式振荡电路,见图(a)。图中电感L和电容C1、C2组成起选频作用的谐振电路,从电容C2上取出反馈电压加到晶体管VT的基极。
从图(b)看到,晶体管的输入电压和反馈电压同相,满足相位平衡条件,因此电路能起振。由于电路中晶体管的3个极分别接在电容C1、C2的3个点上,因此被称为电容三点式振荡电路。
电容三点式振荡电路的特点是:频率稳定度较高,输出波形好,频率可以高达100兆赫以上,但频率调节范围较小,因此适合于作固定频率的振荡器。它的振荡频率是:f0=1/2πLC,其中C=C1+C2。
上面3种振荡电路中的放大器都是用的共发射极电路。共发射极接法的振荡器增益较高,容易起振。也可以把振荡电路中的放大器接成共基极电路形式。共基极接法的振荡器振荡频率比较高,而且频率稳定性好。
Contact: 太阳成tyc234cc,太阳集团官网导航首页
Phone: 13800000000
Tel: 400-123-4567
E-mail: admin@youweb.com
Add: Here is your company address